首页
关于我们
返回
公司简介
组织构架
企业文化
企业荣誉
解决方案
返回
基础构架
统一通讯
网络信息安全
私有云
专业服务
返回
规划设计
运维服务
评估优化
新闻资讯
返回
公司新闻
行业资讯
联系我们
首页
关于我们
返回
公司简介
组织构架
企业文化
企业荣誉
解决方案
返回
基础构架
统一通讯
网络信息安全
私有云
专业服务
返回
规划设计
运维服务
评估优化
新闻资讯
返回
公司新闻
行业资讯
联系我们
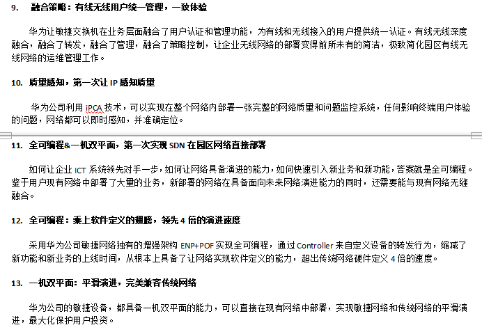
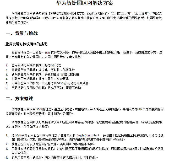
华为敏捷园区网解决方案
栏目:基础构架
发布时间:2019-04-23
上一篇:
超融合替换传统存储的五大理由
下一篇:
如何保证缓存与数据库的双写一致性?