首页
关于我们
返回
公司简介
组织构架
企业文化
企业荣誉
解决方案
返回
基础构架
统一通讯
网络信息安全
私有云
专业服务
返回
规划设计
运维服务
评估优化
新闻资讯
返回
公司新闻
行业资讯
联系我们
首页
关于我们
返回
公司简介
组织构架
企业文化
企业荣誉
解决方案
返回
基础构架
统一通讯
网络信息安全
私有云
专业服务
返回
规划设计
运维服务
评估优化
新闻资讯
返回
公司新闻
行业资讯
联系我们
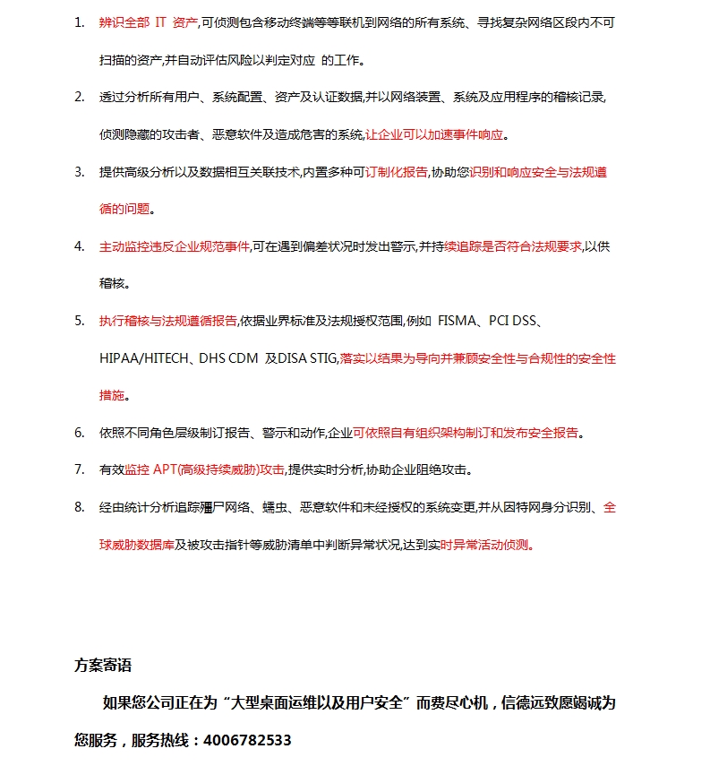
Tenable威胁管理和漏洞管理解决方案
栏目:基础构架
发布时间:2018-09-25
Tenable
威胁管理和漏洞管理解决方案
上一篇:
云端网络管理方案
下一篇:
桌面云解决方案